5月17日至19日,第十四届“挑战杯”广东大学生创业计划竞赛在华南农业大学举办。我校面向全校征集了135个优秀项目参赛,经过四轮校级选拔赛的激烈角逐,最终16个团队出战省赛决赛,表现亮眼,斩获2金6银8铜。

自1998年“挑战杯”广东大学生创业计划竞赛创办以来,广东省便积极参与并推动这一竞赛在本地的发展。该竞赛作为全省最具影响力的大学生创新创业赛事之一,多年来始终坚持“崇尚科学、追求真知、勤奋学习、锐意创新、迎接挑战”的宗旨,为广大大学生提供了展示自我、挑战自我的平台。
响应号召,积极筹备
我校积极响应广东省教育厅的号召,关注并大力支持各类学生双创赛事,并从政策、资金、师资等方面给予全方位支持。这些赛事不仅为学生提供了一个展示才华、锻炼能力的平台,更是推动学校教学质量提升和学生全面发展的重要途径。学校还为此设立了专门的竞赛组委会,负责策划、组织和指导各类挑战赛,确保比赛的顺利进行。

为了更好地冲刺省赛总决赛,学校团委以及各学院、参赛队伍组织开展了多次打磨培训以及两次模拟路演答辩,邀请了多位行业专家进行针对性的指导和点评。这些专家以其深厚的专业知识和丰富的行业经验,为团队提供了宝贵的建议。


5月15日,在模拟路演中,校团委书记劳丹为参赛团队进行了深入细致的指导。她不仅强调了参赛过程中的注意事项,还详细解读了参赛所需的关键准备工作,确保每个团队都做好准备,为参赛团队提供了宝贵的指导和建议。她鼓励团队成员们要充满自信,保持最佳状态,以最好的面貌迎接终审决赛的挑战。

出征鼓劲,全力护航
5月16日,学校在松山湖校区真草体育场举行了“挑战杯”出征仪式。学校党委副书记李忠红为出征队伍授旗鼓劲,预祝参赛队员取得更好成绩。李忠红强调,各决赛团队要坚定必胜信心,充分发扬“爱国奋斗、追求卓越”的莞工精神,不断打磨作品,提升作品核心竞争力,勇于出击、敢于亮相,载誉归来。

蓄势待发,再创佳绩
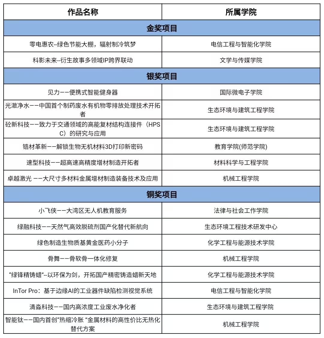
5月18日比赛正式拉开帷幕,经过紧张的闭关质询和路演答辩环节后,我校学子勇夺八项大奖。
我校将继续深化“挑战杯”的筹划工作,以此为契机,鼓励和引导更多学子积极投身于创新创业的实践中,同时,积极准备第十八届“挑战杯”全国大学生课外学术科技作品竞赛。

(撰文:谌海怡;一审:张馨;二审:潘凯颖;三审:劳丹)